Product Summary
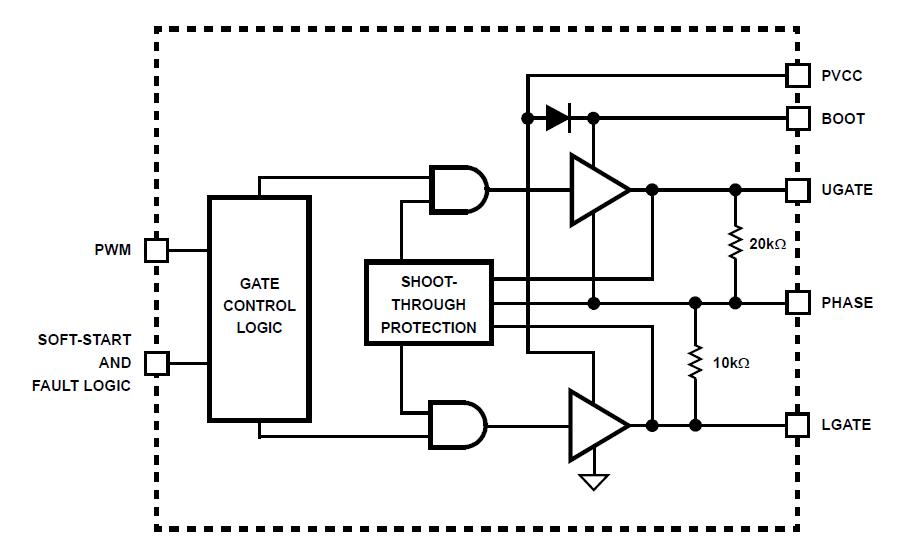
The ISL6313 is a two-phase PWM controller IC provides a precision voltage regulation system for advanced microprocessors. The integration of power MOSFET drivers into the ISL6313 marks a departure from the separate PWM controller and driver configuration of previous multiphase product families. By reducing the number of external parts, this integration is optimized for a cost and space saving power management solution.
Parametrics
ISL6313 absolute maximum ratings: (1)Supply Voltage, VCC: -0.3V to +6V; (2)Supply Voltage, PVCC: -0.3V to +15V; (3)BOOT Voltage, VBOOT: GND - 0.3V to GND + 36V; (4)BOOT to PHASE Voltage, VBOOT-PHASE: -0.3V to 15V (DC); -0.3V to 16V (<10ns, 10μJ); (5)PHASE Voltage, VPHASE: GND -0.3V to 15V (PVCC = 12), GND - 8V (<400ns, 20μJ) to 24V (<200ns, VBOOT - PHASE = 12V); (6)UGATE Voltage, VUGATE: VPHASE -0.3V to VBOOT + 0.3V, VPHASE - 3.5V (<100ns Pulse Width, 2μJ) to VBOOT + 0.3V; (7)LGATE Voltage, VLGATE: GND -0.3V to PVCC + 0.3V, GND - 5V (<100ns Pulse Width, 2μJ) to PVCC + 0.3V; (8)Input, Output, or I/O Voltage: GND -0.3V to VCC + 0.3V; (9)ESD Classification: Class I JEDEC STD.
Features
ISL6313 features: (1)Integrated Multi-Phase Power Conversion, 2-Phase or 1-Phase Operation with Internal Drivers; (2)Precision Core Voltage Regulation, Differential Remote Voltage Sensing; ±0.5% System Accuracy Over Temperature; Adjustable Reference-Voltage Offset; (3)Optimal Transient Response, Active Pulse Positioning (APP) Modulation; Adaptive Phase Alignment (APA); (4)Fully Differential, Continuous DCR Current Sensing, Integrated Programmable Current Sense Resistors; Accurate Load Line Programming; Precision Channel Current Balancing; (5)Variable Gate Drive Bias: 5V to 12V; (6)Multi-Processor Compatible, Intel VR11 Mode of Operation; AMD Mode of Operation; (7)Microprocessor Voltage Identification Inputs, 8-Bit DAC; Selectable between Intel VR11, AMD 5-bit, and AMD 6-bit DAC tables; Dynamic VID Technology; (8)Dynamic VID Compensation; (9)Overcurrent Protection; (10)Multi-tiered Overvoltage Protection; (11)Digital Soft-Start; (12)Selectable Operation Frequency up to 1.5MHz Per Phase; (13)Pb-free Available (RoHS Compliant).
Diagrams

| Image | Part No | Mfg | Description | ![]() |
Pricing (USD) |
Quantity | ||||||
|---|---|---|---|---|---|---|---|---|---|---|---|---|
![]() |
![]() ISL6313BCRZ-T |
![]() |
![]() IC CTRLR PWM 2PHASE BUCK 36-QFN |
![]() Data Sheet |
![]()
|
|
||||||
![]() |
![]() ISL6313BIRZ |
![]() |
![]() IC CTRLR PWM 2PHASE BUCK 36-QFN |
![]() Data Sheet |
![]()
|
|
||||||
![]() |
![]() ISL6313BIRZ-T |
![]() |
![]() IC CTRLR PWM BUCK 2PHASE 36-TQFN |
![]() Data Sheet |
![]()
|
|
||||||
![]() |
![]() ISL6313CRZ-T |
![]() |
![]() IC CTRLR PWM 2PHASE BUCK 36-QFN |
![]() Data Sheet |
![]()
|
|
||||||
![]() |
![]() ISL6313IRZ |
![]() |
![]() IC CTRLR PWM 2PHASE BUCK 36-QFN |
![]() Data Sheet |
![]()
|
|
||||||
![]() |
![]() ISL6313IRZ-T |
![]() |
![]() IC CTRLR PWM 2PHASE BUCK 36-QFN |
![]() Data Sheet |
![]()
|
|
||||||
![]() |
![]() ISL6313BCRZ |
![]() |
![]() IC CTRLR PWM BUCK 2PHASE 36-TQFN |
![]() Data Sheet |
![]()
|
|
||||||
![]() |
![]() ISL6313B |
![]() Other |
![]() |
![]() Data Sheet |
![]() Negotiable |
|
||||||
(China (Mainland))










