Product Summary
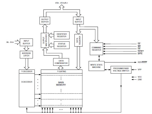
The AT49BV162AT-70TI is a 2.7-volt 16-megabit Flash memory organized as 1,048,576 words of 16 bits each or 2,097,152 bytes of 8 bits each. The x16 data appears on I/O0 - I/O15; the x8 data appears on I/O0 - I/O7. The memory is divided into 71 sectors for erase operations. The AT49BV162AT-70TI is offered in a 48-lead TSOP and a 48-ball CBGA package. The device has CE and OE control signals to avoid any bus contention. This AT49BV162AT-70TI can be read or reprogrammed using a single power supply, making it ideally suited for in-system programming.
Parametrics
AT49BV162AT-70TI absolute maximum ratings: (1)Temperature under Bias: -55℃ to +125℃; (2)Storage Temperature: -65℃ to +150℃; (3)All Input Voltages (including NC Pins) with Respect to Ground: -0.6V to +6.25V; (4)All Output Voltages with Respect to Ground: -0.6V to VCC + 0.6V; (5)Voltage on VPP with Respect to Ground: -0.6V to +13.0V.
Features
AT49BV162AT-70TI features: (1)Single Voltage Read/Write Operation: 2.65V to 3.6V; (2)Access Time-70 ns; (3)Sector Erase Architecture, Thirty-one 32K Word (64K Bytes) Sectors with Individual Write Lockout; Eight 4K Word (8K Bytes) Sectors with Individual Write Lockout; (4)Fast Word Program Time-12μs; (5)Fast Sector Erase Time-300 ms; (6)Suspend/Resume Feature for Erase and Program, Supports Reading and Programming from Any Sector by Suspending Erase of a Different Sector; Supports Reading Any Byte/Word in the Non-suspending Sectors by Suspending Programming of Any Other Byte/Word; (7)Low-power Operation, 12 mA Active; 13μs Standby; (8)Data Polling, Toggle Bit, Ready/Busy for End of Program Detection; (9)VPP Pin for Write Protection; (10)RESET Input for Device Initialization; (11)Sector Lockdown Support; (12)TSOP and CBGA Package Options; (13)Top or Bottom Boot Block Configuration Available; (14)128-bit Protection Register; (15)Minimum 100,000 Erase Cycles; (16)Common Flash Interface (CFI).
Diagrams

| Image | Part No | Mfg | Description | ![]() |
Pricing (USD) |
Quantity | ||||||||||||
|---|---|---|---|---|---|---|---|---|---|---|---|---|---|---|---|---|---|---|
![]() |
![]() AT49BV162AT-70TI |
![]() Atmel |
![]() Flash 16M (1Mx16) |
![]() Data Sheet |
![]() Negotiable |
|
||||||||||||
| Image | Part No | Mfg | Description | ![]() |
Pricing (USD) |
Quantity | ||||||||||||
![]() |
![]() AT490JB |
![]() NKK Switches |
![]() Switch Hardware RND CLR/WH CAP LED |
![]() Data Sheet |
![]() Negotiable |
|
||||||||||||
![]() |
![]() AT490JC |
![]() NKK Switches |
![]() Switch Hardware RND CLR/RED CAP LED |
![]() Data Sheet |
![]() Negotiable |
|
||||||||||||
![]() |
![]() AT490JD |
![]() NKK Switches |
![]() Switch Hardware RND CLR/AMBR CAP LED |
![]() Data Sheet |
![]() Negotiable |
|
||||||||||||
![]() |
![]() AT490JE |
![]() NKK Switches |
![]() Switch Hardware RND CLR/YLW CAP LED |
![]() Data Sheet |
![]()
|
|
||||||||||||
![]() |
![]() AT490JF |
![]() NKK Switches |
![]() Switch Hardware RND CLR/GRN CAP LED |
![]() Data Sheet |
![]() Negotiable |
|
||||||||||||
![]() |
![]() AT494 |
![]() NKK Switches |
![]() Switch Hardware PROTECTIVE GUARD KB |
![]() Data Sheet |
![]()
|
|
||||||||||||
(China (Mainland))














