Product Summary
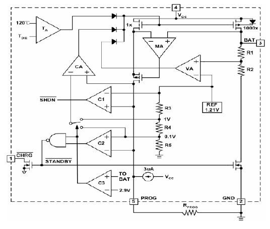
The LP4060B5F is a complete constant-current/constant voltage linear charger for single cell lithium-ion batteries. Its ThinSOT package and low external component count make the LP4060B5F ideally suited for portable applications. Furthermore, the LP4060B5F is specifically designed to work within USB power specifications. No external sense resistor is needed, and no blocking diode is required due to the internal MOSFET architecture.
Parametrics
LP4060B5F absolute maximum ratings: (1)Input Supply Voltage: -0.3V to 6.5V; (2)PROG: -0.3V to Vcc+0.3V; (3)BAT: -0.3V to 6.5V; (4)CHRG: -0.3V to 6.5V; (5)BAT Pin Current: 800mA; (6)BAT Short-circuit Duration: Continuous; (7)PROG Pin Current: 800uA; (8)Operation Temperature Range: -40℃ to 85℃; (9)Junction Temperature: 125℃; (10)Storage Temperture: -65℃ to 125℃; (11)Lead Temp(Soldering,10sec): 300℃.
Features
LP4060B5F features: (1)Programmable Charge Current Up to 800mA; (2)No MOSFET, Sense Resistor or Blocking Diode Required; (3)Complete Linear Charger in ThinSOT Package for Single Cell Lithium-ion Batteries; (4)Constant-Current/Constant-Voltage Operation with Thermal Regulation to Maximize; (5)Charge Rate Without Risk of Overheating; (6)Charges Single Cell Li-Ion Batteries Directly from USB Port; (7)Preset 4.2V Charge Voltage with ± 1% Accuracy; (8)Available in SOT23-5 Package; (9)Charge Current Monitor Output for Gas Gauging; (10)Automatic Recharge; (11)2.9V Trickle Charge Threshold; (12)C/10 Charge Termination.
Diagrams

(China (Mainland))






