Product Summary
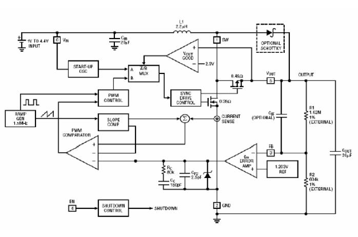
The LP6205 is a high efficiency synchronous, PWM step-up DC/DC converter optimized to provide a high efficiency solution to medium power system. The LP6205 works under the input voltage between 0.9V and 4.4V with a 1.4 MHz fixed frequency switching. These features minimize overall solution footprint by allowing the use of tiny, low profile inductors and ceramic capacitors.
Parametrics
LP6205 absolute maximum ratings: (1)Supply Input Voltage: 6V; (2)Power Dissipation, PD @ TA = 25℃, SOT23-5: 600mW; (3)Package Thermal Resistance; (4)SOT23-5, θJA: 250℃/W; (5)Lead Temperature (Soldering, 10 sec.): 260℃; (6)Storage Temperature Range: -65℃ to 150℃; (7)ESD Susceptibility, HBM (Human Body Mode): 2kV; MM(Machine-Mode): 200V; (8)Recommended Operating Conditions; (9)Supply Input Voltage: -0.9V to 5.5V; (10)EN Input Voltage: 0V to 5.5V; (11)Operation Junction Temperature Range: -40℃ to 125℃; (12)Operation Ambient TemperatureRange: -40℃ to 85℃.
Features
LP6205 features: (1)Up to 94% efficiency; (2)Low voltage start-up: 0.9V; (3)Shut-down current: <1uA; (4)Output voltage:2.5-4.3V(Up to 5V with schottky); (5)Low switch on resistance RDS(ON),Internal switch: 0.35 OHM; (6)High switch on current: 1A; (7)1.4MHz fixed frequency switching; (8)Available in SCT23-6 Package.
Diagrams

(China (Mainland))






