Product Summary
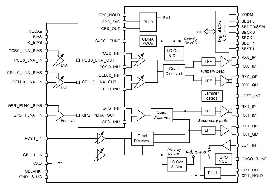
The RFR6500 is a highly integrated receiver IC. The RFR6500 is ideally suited for multi-band applications operating in some combination of the following modes and bands: CDMA2000 (1X/1xEV-DV/1xEV-DO), UMTS/HSDPA/HSUPA, and position location; cellular, PCS, and GPS. Its high level of integration simplifies handset designs while saving DC power and board space.
Features
RFR6500 features: (1)Two multi-band receiver paths are integrated on-chip; (2)LO generation and distribution circuits that support both receiver paths are integrated on-chip; (3)On-chip selectable circuits allow independent tuning of the secondary receiver, or a shared-LO configuration for mobile receive diversity (MRD); (4)Incorporates the QUALCOMM intelligent receiver-IntelliCeiver-technology; On-chip circuits detect jammers, allowing adjustment of the primary receiver paths bias conditions and linearity (IIP2 and IIP3) for optimal performance; Bias conditions are set for adequate linearity (given the existing jammer conditions) with the minimum possible DC power consumption; This feature is not supported for UMTS mode; Further explanation is included within Section 1.2; (5)A configurable SBI allows compatibility with existing and future MSM devices.
Diagrams

(China (Mainland))






