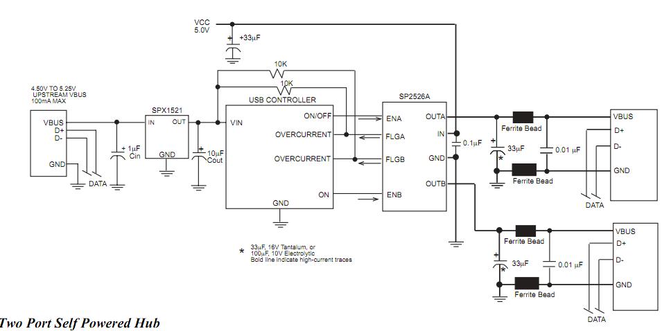
Product Summary
The SP2526A-2EN is a dual +3.0V to +5.5V USB Supervisory Power Control Switch ideal for self-powered and bus-powered Universal Serial Bus (USB) applications. Each switch has low on-resistance (110mΩ typical) and can supply 500mA minimum. The fault currents are limited to 1.0A typical and the flag output pin for each switch is available to indicate fault conditions to the USB controller. The applications of the SP2526A-2EN include USB Power Management, Hot Plug-In Power Supplies, Battery Charger Circuit.
Parametrics
SP2526A-2EN absolute maximum ratings: (1)Supply Voltage(VIN): 7.0V; (2)Fault Flag Voltage (VFLG): 7.0V; (3)Fault Flag Current (IFLG): 50mA; (4)Enable Control Input (VEN): -0.3V to -15V; (5)Operating Temperature Range: -40℃ to +85℃; (6)Junction Temperature Range: 125℃; (7)Storage Temperature Range: -65℃ to +150℃; (8)Lead Temperature (10 sec. soldering): 260℃.
Features
SP2526A-2EN features: (1)+3.0V to +5.5V Input Voltage Range; (2)Two Independent Power Switches; (3)Two Error Flag Outputs, Open Drain; (4)2.6V Undervoltage Lockout; (5)1.25A Short Circuit Current Limit; (6)150mΩ Maximum On-Resistance; (7)110μA On-State Supply Current; (8)1μA Shutdown Current; (9)Output Can Be Forced Higher Than Input (Off-State); (10)Thermal Shutdown; (11)1ms Soft-Start Power Up, Fast Turn Off.
Diagrams

| Image | Part No | Mfg | Description | ![]() |
Pricing (USD) |
Quantity | ||||||||||||
|---|---|---|---|---|---|---|---|---|---|---|---|---|---|---|---|---|---|---|
![]() |
![]() SP2526A-2EN-L |
![]() Exar |
![]() Power Switch ICs - USB 2-CH Active Low temp -40C to 85C |
![]() Data Sheet |
![]()
|
|
||||||||||||
![]() |
![]() SP2526A-2EN-L/TR |
![]() Exar |
![]() Power Switch ICs - USB 3-5V USB PWR CNTRL SWITCH -40-85C |
![]() Data Sheet |
![]()
|
|
||||||||||||
(China (Mainland))









