Product Summary
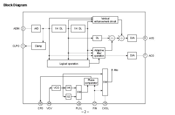
The CXD2097BQ is an adaptive intra-field three lines comb filter for NTSC systems, and can provide high-precision Y/C separation with a single chip. It is ideal for: Y/C separation for color TVs and VCRs.
Parametrics
CXD2097BQ absolute maximum ratings: (1)Supply voltage DVDD: VSS – 0.5 to +7.0 V: DAVD: VSS – 0.5 to +7.0 V; ADVD: VSS – 0.5 to +7.0 V; PLVD: VSS – 0.5 to +7.0 V; CLVD: VSS – 0.5 to +7.0 V.; (2) Input voltage VI VSS – 0.5 to VDD + 0.5 V; (3) Output voltage VO VSS – 0.5 to VDD + 0.5 V; (4) Storage temperature: Tstg –55 to +150 °C.
Features
CXD2097BQ features: (1)Adaptive intra-field three lines comb filter; (2)For NTSC; (3)Vertical enhancer; (4)Horizontal aperture correction; (5)8-bit A/D converter (1-channel); (6)8-bit D/A converter (2-channel); (7)4 PLL; (8)Sync tip clamp.
Diagrams

(China (Mainland))






