Product Summary
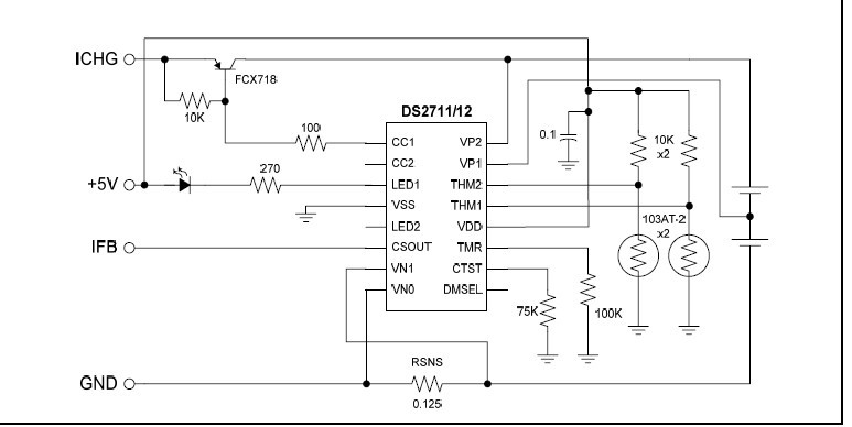
The ds2712 is a loose cell nimh charger. The DS2712 is ideal for in-system or stand-alone charging of 1 or 2 AA or AAA NiMH “loose” cells. Temperature, voltage, and charge time are monitored to provide proper fast charging control algorithms for nickel metal hydride (NiMH) batteries. Battery tests are included to detect defective or inappropriate cells such as alkaline primary batteries. The ds2712 support series and parallel topologies, with independent monitoring and control of each cell. Charging of NiCd chemistry cells is also supported. Applications are: (1)desktop/stand-alone chargers (aaa/aa); (2)digital still cameras; (3)music players; (4)games; (5)toys.
Parametrics
DS2712 absolute maximum ratings: (1)voltage on all pins relative to vss: -0.3v to +6v; (2)voltage on dmsel vdd: + 0.3v; (3)continuous sink current cc1, cc2, led1, led2 and csout: 20ma; (4)operating temperature range: -40°c to +85°c; (5)storage temperature range: -55°c to +125°c; (6)soldering temperature: see ipc/jedecj-std-020.
Features
DS2712 features: (1)charge 1 or 2 nimh cells; (2)detect and avoid charging alkaline cells; (3)precharge deeply depleted cells; (4)fast charge nimh with -δv termination sensitivity of 2mv (typ); (5)monitor voltage, temperature, and time for safety and secondary termination; (6)regulate charge current: linear control (ds2711)switch-mode control (ds2712); (7)drive pmos or pnp-type pass element or switch, or an optocoupler; (8)compatible with popular optocouplers and integrated primary side pwm controllers; (9)small 16-pin so or tssop package.
Diagrams

| Image | Part No | Mfg | Description | ![]() |
Pricing (USD) |
Quantity | ||||||||||||
|---|---|---|---|---|---|---|---|---|---|---|---|---|---|---|---|---|---|---|
![]() |
![]() DS2712E+T&R |
![]() Maxim Integrated Products |
![]() Battery Management Loose Cell NiMH Chargers |
![]() Data Sheet |
![]()
|
|
||||||||||||
![]() |
![]() DS2712EB+T |
![]() Maxim Integrated Products |
![]() Battery Management Loose Cell NiMH Chargers |
![]() Data Sheet |
![]()
|
|
||||||||||||
![]() |
![]() DS2712K |
![]() Maxim Integrated Products |
![]() Power Management IC Development Tools |
![]() Data Sheet |
![]() Negotiable |
|
||||||||||||
![]() |
![]() DS2712Z |
![]() Maxim Integrated Products |
![]() Battery Management |
![]() Data Sheet |
![]() Negotiable |
|
||||||||||||
![]() |
![]() DS2712Z+T&R |
![]() Maxim Integrated Products |
![]() Battery Management Loose Cell NiMH Chargers |
![]() Data Sheet |
![]()
|
|
||||||||||||
![]() |
![]() DS2712ZB+ |
![]() Maxim Integrated Products |
![]() Battery Management Loose Cell NiMH Chargers |
![]() Data Sheet |
![]()
|
|
||||||||||||
![]() |
![]() DS2712ZB+T |
![]() Maxim Integrated Products |
![]() Battery Management Loose Cell NiMH Chargers |
![]() Data Sheet |
![]()
|
|
||||||||||||
![]() |
![]() DS2712Z+ |
![]() Maxim Integrated Products |
![]() Battery Management Loose Cell NiMH Chargers |
![]() Data Sheet |
![]()
|
|
||||||||||||
(China (Mainland))












