Product Summary
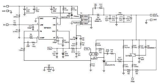
The MP6001DN is an evaluation board for nthe MP6001, a monolithic Flyback/Forward DC-DC converter. The device integrates a 150V power switch and is capable of delivering up to 15W output power. The MP6001 has an internal soft-start, auto-retry, and incorporates over current, short circuit, and over-voltage protection. It can also skip cycles to maintain zero load regulation. The applications of the MP6001DN include Telecom Equipment, VoIP Phones, Power over Ethernet (PoE), Distributed Power Conversions.
Parametrics
MP6001DN absolute maximum ratings: (1)Input Voltage, VIN: 36–75 V; (2)Output Voltage, VOUT: 5 V; (3)Output Current, IOUT: 2.7 A.
Features
MP6001DN features: (1)Integrated 150V Power Switch; (2)Integrated 100V Startup Circuit; (3)Cycle-by-Cycle Current Limiting; (4)Duty Cycle Limiting with Line Feed Forward; (5)Input UVLO + Over Voltage Protection; (6)Thermal Shutdown.
Diagrams

| Image | Part No | Mfg | Description | ![]() |
Pricing (USD) |
Quantity | ||||||||||||
|---|---|---|---|---|---|---|---|---|---|---|---|---|---|---|---|---|---|---|
![]() |
![]() MP6001DN-LF |
![]() Monolithic Power Systems (MPS) |
![]() Switching Converters, Regulators & Controllers 150V 2A Flyback/Fwd DC Converter |
![]() Data Sheet |
![]()
|
|
||||||||||||
![]() |
![]() MP6001DN-LF-Z |
![]() Monolithic Power Systems (MPS) |
![]() Switching Converters, Regulators & Controllers 150V 2A Flyback/Fwd DC Converter |
![]() Data Sheet |
![]()
|
|
||||||||||||
(China (Mainland))









