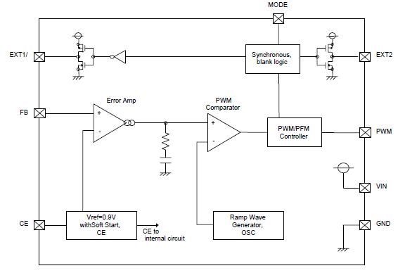
Product Summary
The XC9216A11CMR is a synchronous PWM, PWM/PFM controller designed for low voltage step-down DC/DC converter applications. High efficiency is obtained through the use of a synchronous rectification topology. Efficiencies are maximised by using the low RDSon NChannel MOSFET switch which replaces the catch diode used in standard buck circuits. The applications of the XC9216A11CMR include PDAs, Palmtop computers, Portable audios, Various power supplies.
Parametrics
XC9216A18CMR absolute maximum ratings: (1)VDD Pin Voltage, VDD: -0.3 ~ 12 V; (2)MODE Pin Voltage, VMODE: -0.3 ~ 12 V; (3)PWM Pin Voltage, VPWM: -0.3 ~ 12 V; (4)CE Pin Voltage, VCE: -0.3 ~ 12 V; (5)FB Pin Voltage, VFB: -0.3 ~ 12 V; (6)EXT1, 2 Pin Voltage, VEXT: -0.3 ~ VDD + 0.3 V; (7)EXT1, 2 Pin Current, IEXT: ±100 mA; (8)Power Dissipation, Pd: 150 mW; (9)Operating Ambient Temperature, Topr: -40 ~ + 85℃; (10)Storage Temperature, Tstg: -55 ~ +125℃.
Features
XC9216A18CMR features: (1)Synchronous Step-Down DC/DC Conrollers; (2)Input Voltage Range 2.0V ~ 10V; (3)Maximum Duty Cycle; (4)Output Voltage Externally Set-up; (5)Oscillation Frequency 300kHz (Accuracy ±15%); (6)PWM, PWM/PFM Externally Selectable 100% (TYP.); (7)Synchronous Rectification Control; (8)High Efficiency 95% (TYP.); (9)Small MSOP-8A Packaging.
Diagrams

| Image | Part No | Mfg | Description | ![]() |
Pricing (USD) |
Quantity | ||||
|---|---|---|---|---|---|---|---|---|---|---|
![]() |
![]() XC9216A18CMR |
![]() Other |
![]() |
![]() Data Sheet |
![]() Negotiable |
|
||||
| Image | Part No | Mfg | Description | ![]() |
Pricing (USD) |
Quantity | ||||
![]() |
![]() XC9210B093 |
![]() Other |
![]() |
![]() Data Sheet |
![]() Negotiable |
|
||||
![]() |
![]() XC9213 |
![]() Other |
![]() |
![]() Data Sheet |
![]() Negotiable |
|
||||
![]() |
![]() XC9213B |
![]() Other |
![]() |
![]() Data Sheet |
![]() Negotiable |
|
||||
![]() |
![]() XC9216A13CMR |
![]() Other |
![]() |
![]() Data Sheet |
![]() Negotiable |
|
||||
![]() |
![]() XC9216A15CMR |
![]() Other |
![]() |
![]() Data Sheet |
![]() Negotiable |
|
||||
![]() |
![]() XC9216A18CMR |
![]() Other |
![]() |
![]() Data Sheet |
![]() Negotiable |
|
||||
(China (Mainland))









