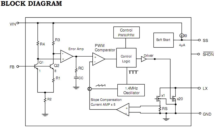
Product Summary
AIC1896 is a current-mode pulse-width modulation (PWM), step-up DC/DC Converter. The built-in high voltage N-channel MOSFET allows AIC1896 for step-up applications with up to 30V output voltage, s well as for Single Ended Primary Inductance Converter (SEPIC) and other low-side switching DC/DC converter. The AIC1896 is available in a space-saving SOT-23-6 and TSOT-23-6 package. Applications of the AIC1896 include: White LED Backlight, OLED Driver and LCD Bias.
Parametrics
AIC1896 absolute maximum ratings: (1) absolute maximum ratings: (1) LX to GND: -0.3V to +33V; (2) FB to GND: -0.3V to +6V; (3) IN, SHDN: -0.3V to +11V; (4) SS to GND: -0.3V to +6V; (5) LX Pin RMS Current: 0.6A; (6) Continuous Power Dissipation : 727mW; (8) Operating Temperature Range: -40°C to 85°C; (9) Junction Temperature: 125°C; (10) Storage Temperature Range: -65°C to 150°C; (11) Lead Temperature (soldering, 10s) : 260°C.
Features
AIC1896 features: (1) Fixed Frequency 1.4MHz Current-Mode PWM Operation; (2) Adjustable Output Voltage up to 30V; (3) Guaranteed 13V/ 200mA Output with 5V Input; (4) 2.5V to 10V Input Range; (5) Maximum 0.1|μA Shutdown Current; (6) Programmable Soft-Start; (7) Tiny Inductor and Capacitors are allowed; (8) Space-Saving SOT-23-6 and TSOT-23-6 Package.
Diagrams

| Image | Part No | Mfg | Description | ![]() |
Pricing (USD) |
Quantity | ||||
|---|---|---|---|---|---|---|---|---|---|---|
![]() |
![]() AIC1896 |
![]() Other |
![]() |
![]() Data Sheet |
![]() Negotiable |
|
||||
| Image | Part No | Mfg | Description | ![]() |
Pricing (USD) |
Quantity | ||||
![]() |
![]() AIC1084 |
![]() Other |
![]() |
![]() Data Sheet |
![]() Negotiable |
|
||||
![]() |
![]() AIC1085 |
![]() Other |
![]() |
![]() Data Sheet |
![]() Negotiable |
|
||||
![]() |
![]() AIC1086 |
![]() Other |
![]() |
![]() Data Sheet |
![]() Negotiable |
|
||||
![]() |
![]() AIC111 |
![]() Other |
![]() |
![]() Data Sheet |
![]() Negotiable |
|
||||
![]() |
![]() AIC1117 |
![]() Other |
![]() |
![]() Data Sheet |
![]() Negotiable |
|
||||
![]() |
![]() AIC1117A |
![]() Other |
![]() |
![]() Data Sheet |
![]() Negotiable |
|
||||
(China (Mainland))









