Product Summary
The LM2903M Low Power Low Offset Voltage Dual Comparator consists of two independent precision voltage comparators with an offset voltage specification as low as 2.0 mV max for two comparators which were designed specifically to operate from a single power supply over a wide range of voltages. Operation from split power supplies is also possible and the low power supply current drain is independent of the magnitude of the power supply voltage. The LM2903M also has a unique characteristic in that the input common-mode voltage range includes ground, even though operated from a single power supply voltage. Application areas of the LM2903M include limit comparators, simple analog to digital converters; pulse, squarewave and time delay generators; wide range VCO; MOS clock timers; multivibrators and high voltage digital logic gates. The LM2903M is available in National innovative thin micro SMD package with 8 (12 mil) large bumps.
Parametrics
LM2903M absolute maximum ratings: (1)Supply Voltage, V+: 36V; (2)Differential Input Voltage: 36V; (3)Input Voltage: -0.3V to +36V; (4)Input Current (VIN< -0.3V): 50 mA; (5)Power Dissipation: Molded DIP 780 mW; Metal Can: 660 mW; Small Outline Package: 510 mW; micro SMD Pacakge: 568mW; (6)Output Short-Circuit to Ground: Continuous; (7)Operating Temperature Range: -40℃ to +85℃; (8)Storage Temperature Range: -65℃ to +150℃; (9)Lead Temperature (Soldering, 10 seconds): +260℃; (10)Soldering Information, Dual-In-Line Package, Soldering (10 seconds): 260℃; Small Outline Package: 215℃, Vapor Phase (60 seconds), Infrared (15 seconds): 220℃; (11)ESD rating (1.5 kΩ in series with 100 pF): 1300V.
Features
LM2903M features: (1)Wide supply, Voltage range: 2.0V to 36V; Single or dual supplies: ±1.0V to ±18V; (2)Very low supply current drai(0.4 mA) — independent of supply voltage; (3)Low input biasing current: 25 nA; (4)Low input offset current: ±5 nA; (5)Maximum offset voltage: ±3 mV; (6)Input common-mode voltage range includes ground; (7)Differential input voltage range equal to the power supply voltage; (8)Low output saturatiovoltage,: 250 mV at 4 mA; (9)Output voltage compatible with TTL, DTL, ECL, MOS and CMOS logic systems; (10)Available ithe 8-Bump (12 mil) micro SMD package; (11)See AN-1112 for micro SMD considerations.
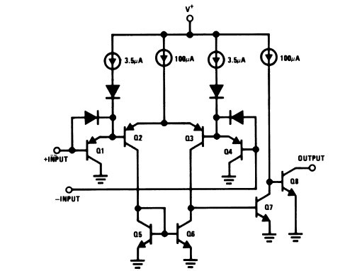
Diagrams

| Image | Part No | Mfg | Description | ![]() |
Pricing (USD) |
Quantity | ||||||||||||
|---|---|---|---|---|---|---|---|---|---|---|---|---|---|---|---|---|---|---|
![]() |
![]() LM2903MX |
![]() Fairchild Semiconductor |
![]() Comparator ICs SOP-8 Dual |
![]() Data Sheet |
![]()
|
|
||||||||||||
![]() |
![]() LM2903MX/NOPB |
![]() National Semiconductor (TI) |
![]() Comparator ICs LOW PWR LOW OFFSET VLTG DUAL COMPARATOR |
![]() Data Sheet |
![]()
|
|
||||||||||||
![]() |
![]() LM2903M_Q |
![]() Fairchild Semiconductor |
![]() Comparator ICs Dual Comparator |
![]() Data Sheet |
![]() Negotiable |
|
||||||||||||
![]() |
![]() LM2903M/NOPB |
![]() National Semiconductor (TI) |
![]() Comparator ICs LOW PWR LOW OFFSET VLTG DUAL COMPARATOR |
![]() Data Sheet |
![]()
|
|
||||||||||||
![]() |
![]() LM2903M |
![]() Fairchild Semiconductor |
![]() Comparator ICs Dual Comparator |
![]() Data Sheet |
![]()
|
|
||||||||||||
(China (Mainland))









