Product Summary
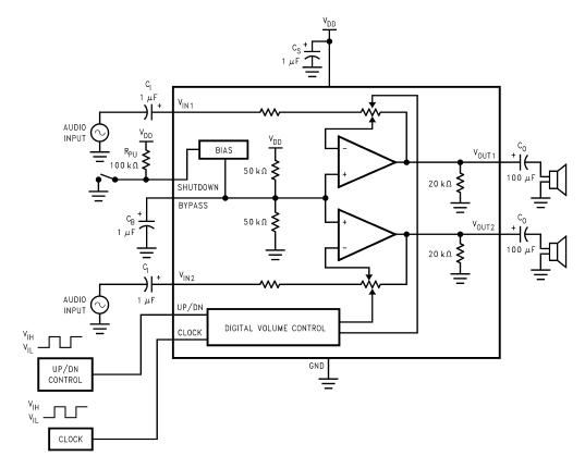
The LM4811MM is a dual audio power amplifier capable of delivering 105mW per channel of continuous average power into a 16Ω load with 0.1% (THD+N) from a 5V power supply. Boomer audio power amplifiers were designed specifically to provide high quality output power with a minimal amount of external components. Since the LM4811 does not require bootstrap capacitors or snubber networks, it is optimally suited for low-power portable systems. The applications of the LM4811MM include Cellular Phones, MP3, CD, DVD players, PDA’s, Portable electronics.
Parametrics
LM4811MM absolute maximum ratings: (1)Supply Voltage: 6.0V; (2)Storage Temperature: -65℃ to +150℃; (3)ESD Susceptibility (Note 3): 2.5kV; (4)ESD Susceptibility Machine model (Note 6): 200V; (5)Junction Temperature (TJ): 150℃; (6)Soldering Information, Small Outline Package Vapor Phase (60 sec.): 215℃.
Features
LM4811MM features: (1)Digital volume control range from +12dB to -33dB; (2)LD and MSOP surface mount packaging; (3)"Click and Pop" suppression circuitry; (4)No bootstrap capacitors required; (5)Low shutdown current.
Diagrams

| Image | Part No | Mfg | Description | ![]() |
Pricing (USD) |
Quantity | ||||||||||||
|---|---|---|---|---|---|---|---|---|---|---|---|---|---|---|---|---|---|---|
![]() |
![]() LM4811MMX |
![]() National Semiconductor (TI) |
![]() Audio Amplifiers |
![]() Data Sheet |
![]()
|
|
||||||||||||
![]() |
![]() LM4811MMX/NOPB |
![]() National Semiconductor (TI) |
![]() Audio Amplifiers |
![]() Data Sheet |
![]()
|
|
||||||||||||
![]() |
![]() LM4811MMBD |
![]() |
![]() BOARD EVALUATION LM4811MM |
![]() Data Sheet |
![]()
|
|
||||||||||||
![]() |
![]() LM4811MM/NOPB |
![]() National Semiconductor (TI) |
![]() Audio Amplifiers |
![]() Data Sheet |
![]()
|
|
||||||||||||
![]() |
![]() LM4811MM |
![]() National Semiconductor (TI) |
![]() Audio Amplifiers |
![]() Data Sheet |
![]()
|
|
||||||||||||
(China (Mainland))










