Product Summary
The MX29LV160DBT1-70G is a 16-mega bit Flash memory organized as 2M bytes of 8 bits or 1M words of 16 bits. It offers the most cost-effective and reliable read/write non-volatile random access memory. The MX29LV160DBT1-70G is designed to be reprogrammed and erased in system or in standard EPROM programmers. The MX29LV160DBT1-70G offers access time as fast as 70ns, allowing operation of high-speed microprocessors without wait states.
Parametrics
MX29LV160DBT1-70G absolute maximum ratings: (1)Storage Temperature Plastic Packages: -65℃ to +150℃; (2)Ambient Temperature with Power Applied: -65℃ to +125℃; (3)Voltage with Respect to Ground, VCC: -0.5 V to +4.0 V, A9, OE, and RESET: -0.5 V to +12.5 V, All other pins: -0.5 V to VCC +0.5 V; (4)Output Short Circuit Current: 200 mA.
Features
MX29LV160DBT1-70G features: (1)Extended single - supply voltage range 2.7V to 3.6V; (2)2,097,152 x 8/1,048,576 x 16 switchable; (3)Single power supply operation; (4)3.0V only operation for read, erase and program operation; (5)Fast access time: 70/90ns; (6)Low power consumption; (7)30mA maximum active current; (8)0.2uA typical standby current; (9)Command register architecture; (10)Byte/word Programming (9us/11us typical); (11)Sector Erase (Sector structure 16K-Bytex1,; (12)8K-Bytex2, 32K-Bytex1, and 64K-Byte x31); (13)Auto Erase (chip & sector) and Auto Program; (14)Automatically erase any combination of sectors with; (15)Erase Suspend capability.; (16)Automatically program and verify data at specified address; (17)Erase Suspend/Erase Resume; (18)Suspends sector erase operation to read data from, or program data to, any sector that is not being erased, then resumes the erase; (19)Status Reply: Data polling & Toggle bit for detection of program and erase operation completion.
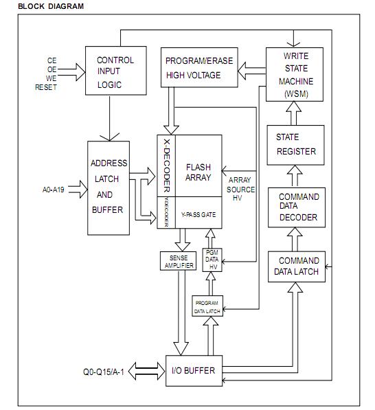
Diagrams

(China (Mainland))






