Product Summary
The TVP5150AM1ZQCR is a ultralow power NTSC/PAL/SECAM video decoder.
Parametrics
TVP5150AM1ZQCR absolute maximum ratings: (1)Supply voltage range: IO_DVDD to DGND: -0.5 V to 4.5 V; (2)DVDD to DGND: -0.5 V to 2.3 V; (3)PLL_AVDD to PLL_AGND: -0.5 V to 2.3 V; (4)CH_AVDD to CH_AGND: -0.5 V to 2.3 V; (5)Digital input voltage range, VI to DGND: -0.5 V to 4.5 V; (6)Input voltage range, XTAL1 to PLL_GND: -0.5 V to 2.3 V; (7)Analog input voltage range AI to CH_AGND: -0.2 V to 2.0 V; (8)Digital output voltage range, VO to DGND: -0.5 V to 4.5 V; (9)Operating free-air temperature, TA: 0℃ to 70℃; (10)Storage temperature, Tstg: -65℃ to 150℃.
Features
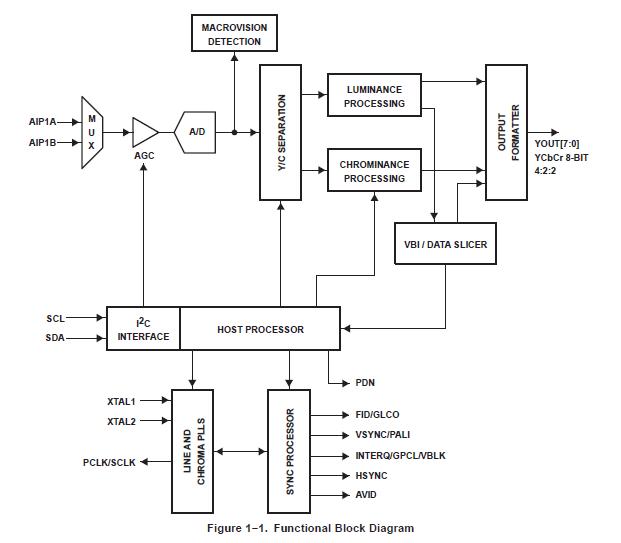
TVP5150AM1ZQCR features: (1)Accepts NTSC (M, 4.43), PAL (B, D, G, H, I, M, N), and SECAM (B, D, G, K, K1, L) video data; (2)Supports ITU-R BT.601 standard sampling; (3)High-speed 9-bit ADC; (4)Two composite inputs or one S-video input; (5)Fully differential CMOS analog preprocessing channels with clamping and automatic gain control (AGC) for best signal-to-noise (S/N) performance; (6)Ultralow power consumption: 115 mW typical; (7)32-pin TQFP package; (8)Power-down mode: <1 mW; (9)Brightness, contrast, saturation, hue, and sharpness control through I2C; (10)Complementary 4-line (3-H delay) adaptive comb filters for both cross-luminance and cross-chrominance noise reduction; (11)Patented architecture for locking to weak, noisy, or unstable signals; (12)Single 14.31818-MHz crystal for all standards; (13)Internal phase-locked loop (PLL) for line-locked clock and sampling; (14)Subcarrier Genlock output for synchronizing color subcarrier of external encoder.
Diagrams

| Image | Part No | Mfg | Description | ![]() |
Pricing (USD) |
Quantity | ||||||||||
|---|---|---|---|---|---|---|---|---|---|---|---|---|---|---|---|---|
![]() |
![]() TVP5150AM1ZQCR |
![]() Texas Instruments |
![]() Video ICs Ultralo Pwr NTSC/PAL SECAM Vid Decoder |
![]() Data Sheet |
![]()
|
|
||||||||||
| Image | Part No | Mfg | Description | ![]() |
Pricing (USD) |
Quantity | ||||||||||
![]() |
![]() TVP5020 |
![]() Other |
![]() |
![]() Data Sheet |
![]() Negotiable |
|
||||||||||
![]() |
![]() TVP5021PFP |
![]() Texas Instruments |
![]() Video ICs NTSC/PAL DIGITAL VIDEO DECODER |
![]() Data Sheet |
![]() Negotiable |
|
||||||||||
![]() |
![]() TVP5021PFPG4 |
![]() Texas Instruments |
![]() Video ICs NTSC/PAL DIGITAL VIDEO DECODER |
![]() Data Sheet |
![]() Negotiable |
|
||||||||||
![]() |
![]() TVP5022 |
![]() Other |
![]() |
![]() Data Sheet |
![]() Negotiable |
|
||||||||||
![]() |
![]() TVP5031 |
![]() Other |
![]() |
![]() Data Sheet |
![]() Negotiable |
|
||||||||||
![]() |
![]() TVP5031PFP |
![]() |
![]() IC 9-BIT VIDEO DECODER 80-QFP |
![]() Data Sheet |
![]() Negotiable |
|
||||||||||
(China (Mainland))










