Product Summary
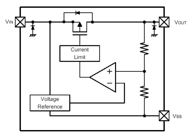
The XC6206P152 is a highly precise, low power consumption, high voltage, positive voltage regulator manufactured using CMOS and laser trimming technologies. The series provides large currents with a significantly small dropout voltage. The XC6206P152 consists of a current limiter circuit, a driver transistor, a precision reference voltage and an error correction circuit. The series is compatible with low ESR ceramic capacitors. The currrent limiter’s foldback circuit also operates as a short protect for the output current limiter and the output pin. The applications of the XC6206P152 include Battery powered equipment, Reference voltage sources, Cameras, video cameras, Portable AV systems, Mobile phones, Portable games, Cordless phones, wireless communication equipment.
Parametrics
XC6206P282MR absolute maximum ratings: (1)Input Voltage VIN: 7.0 V; (2)Output Current IOUT: 500 mA; (3)Output Voltage VOUT: VSS -0.3 to VIN +0.3 V; (4)Power Dissipation, SOT-23, Pd: 250mW; SOT-89, Pd: 500mW; USP-6B, Pd: 100mW; TO-92, Pd: 300mW; (5)Operating Temperature Range, Topr: -40 ~ + 85℃; (6)Storage Temperature Range, Tstg: -55 ~ + 125℃.
Features
XC6206P282MR features: (1)Maximum Output Current: 250mA (5.0V type); (2)Dropout Voltage: 250mV @ 100mA (3.0V type); (3)Maximum Operating Voltage: 6.0V; (4)Output Voltage Range: 1.2V ~ 5.0V (0.1V increments); (5)Highly Accurate: Fixed voltage accuracy 2%, (+30mV@VOUT<1.5V); (+1% @VOUT>2.0V); (6)Low Power Consumption: 1.0μA (TYP.); (7)Operating Temperature Range: -40℃ to 85℃; (8)Low ESR Capacitor: Ceramic capacitor compatible; (9)Current Limit Circuit Built-in Ultra Small Package: SOT-23 (250mW); SOT-89 (500mW); TO-92 (300mW).
Diagrams

(China (Mainland))






