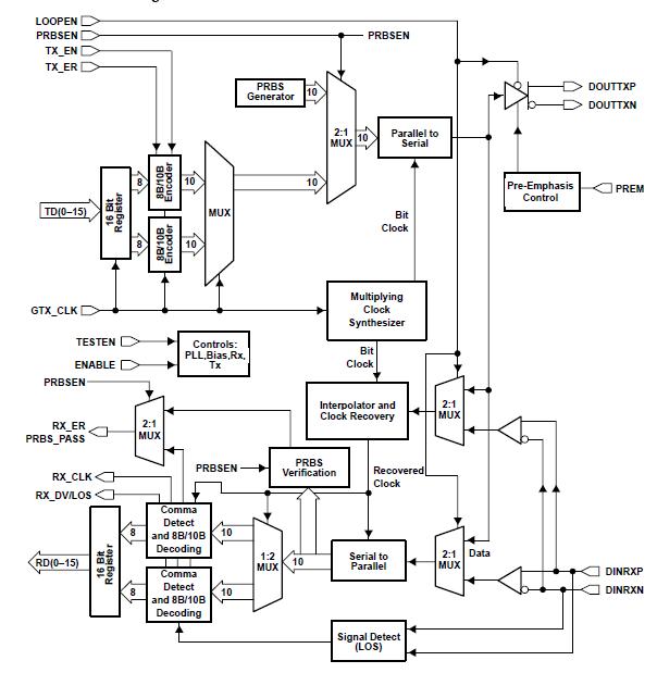
Product Summary
The TLK3143 is a multigigabit transceiver, intended for use in ultrahigh-speed bidirectional point-to-point data transmission systems. The TLK3143 supports an effective serial interface speed of 2.5 Gbps to 3.125 Gbps providing up to 2.5 Gbps of data bandwidth. The TLK3143 is functionally identical to the TLK1501, a 0.6 Gbps to 1.5 Gbps transceiver, and the TLK2501, a 1.6 Gbps to 2.5Gbps transceiver, providing a wide range of performance solutions with no significant board layout changes.
Parametrics
TLK3143 absolute maximum ratings: (1)Supply voltage, VDD: -0.3 V to 3 V; (2)Voltage range at TXD, ENABLE, GTX_CLK, TX_EN, TX_ER, LOOPEN, PRBS_PASS: -0.3 V to 4 V; (3)Voltage range at any other terminal except above: -0.3 V to VDD + 0.3 V; (4)Package power dissipation, PD: See Dissipation Rating Table; (5)Storage temperature, Tstg: -65℃ to 150℃; (6)Electrostatic discharge: HBM: 3 kV, CDM: 1.5 kV; (7)Characterized free-air operating temperature range, TA: -40℃ to 85℃; (8)Lead temperature 1,6 mm (1/16 inch) from case for 10 seconds: 260℃.
Features
TLK3143 features: (1)Hot-Plug Protection; (2)2.5 Gigabits to 3.125 Gigabits Per Second (Gbps) Serializer/Deserializer; (3)High Performance 64-Pin VQFP Thermally Enhanced Package (PowerPAD); (4)2.5-V Power Supply for Low Power Operation; (5)PECL Compatible Differential Signalling Serial Interface; (6)Interfaces to Backplane, Copper Cables, or Optical Converters; (7)On-Chip 8-Bit/10-Bit Encoding/Decoding, Comma Alignment and Link; (8)Synchronization; (9)On-Chip PLL Provides Clock Synthesis From Low-Speed Reference; (10)Receiver Differential Input Thresholds 200 mV Min; (11)Typical Power: 450 mW; (12)Loss of Signal (LOS) Detection; (13)Ideal for High-Speed Backplane Interconnect and Point-to-Point Data Link.
Diagrams

(China (Mainland))






